Bedrock Secures Networks: Palo Alto’s AI Boost
Combat rising cyber threats with Bedrock Security! Learn how Palo Alto Networks & AWS are using generative AI through Amazon ...
Read moreDetailsCombat rising cyber threats with Bedrock Security! Learn how Palo Alto Networks & AWS are using generative AI through Amazon ...
Read moreDetailsUnlock deeper insights from customer data! Discover how generative AI is revolutionizing sentiment analysis of text & audio, enabling real-time ...
Read moreDetailsExplore how Amazon Bedrock AgentCore Memory transforms conversations into actionable knowledge, enabling AI agents to remember and learn from user ...
Read moreDetailsLearn why customers choose AgentCore to build secure, reliable AI solutions using their choice of frameworks and models for production ...
Read moreDetailsLearn how to configure and verify a distributed training cluster with AWS Deep Learning Containers on Amazon EKS for large ...
Read moreDetailsBuild a conversational IoT device management system with Amazon Bedrock AgentCore for easier monitoring & control through natural language.
Read moreDetailsLearn how to build a secure MLOps platform using Terraform and GitHub, automating ML deployments with custom SageMaker Projects for ...
Read moreDetailsLearn how to implement automated monitoring for Amazon Bedrock batch inference jobs using EventBridge, Lambda, and DynamoDB. Gain real-time visibility ...
Read moreDetailsMaximize agent productivity & streamline workflows with AgentCore MCP! Our robust server solution simplifies management, enhances collaboration, and delivers a ...
Read moreDetailsLearn how to securely access Amazon Bedrock AgentCore Gateway using interface VPC endpoints, enhancing agentic AI security and performance within ...
Read moreDetailsScale your AI workloads globally with Amazon Bedrock's new cross-Region inference, now available with Anthropic’s Claude Sonnet 4.5.
Read moreDetailsRox accelerates sales productivity with AI agents powered by Amazon Bedrock, unifying revenue data and automating workflows across web, Slack, ...
Read moreDetailsInnovaccer launches Gravity, a healthcare intelligence platform built on Amazon Bedrock AgentCore, revolutionizing data integration & AI-driven transformation.
Read moreDetailsExplore how PropHero built an intelligent property investment advisor using Amazon Bedrock, detailing its architecture, model selection, & continuous evaluation ...
Read moreDetailsAmazon Bedrock Flows now supports DoWhile loops! Build iterative workflows directly within Bedrock using Prompts, Lambda functions & more. Simplify ...
Read moreDetailsLearn how Amazon Bedrock AgentCore helps transition AI agents from prototypes to production systems, scaling customer support & ensuring security.
Read moreDetailsLearn how to monitor and manage Amazon Bedrock batch inference jobs using CloudWatch metrics & dashboards for optimized performance, cost ...
Read moreDetailsLearn how to integrate AWS Deep Learning Containers (DLCs) with Amazon SageMaker AI-managed MLflow for a balance of control & ...
Read moreDetailsAmazon Bedrock now offers Stability AI Image Services! Learn how to use advanced prompting techniques for precise image creation & ...
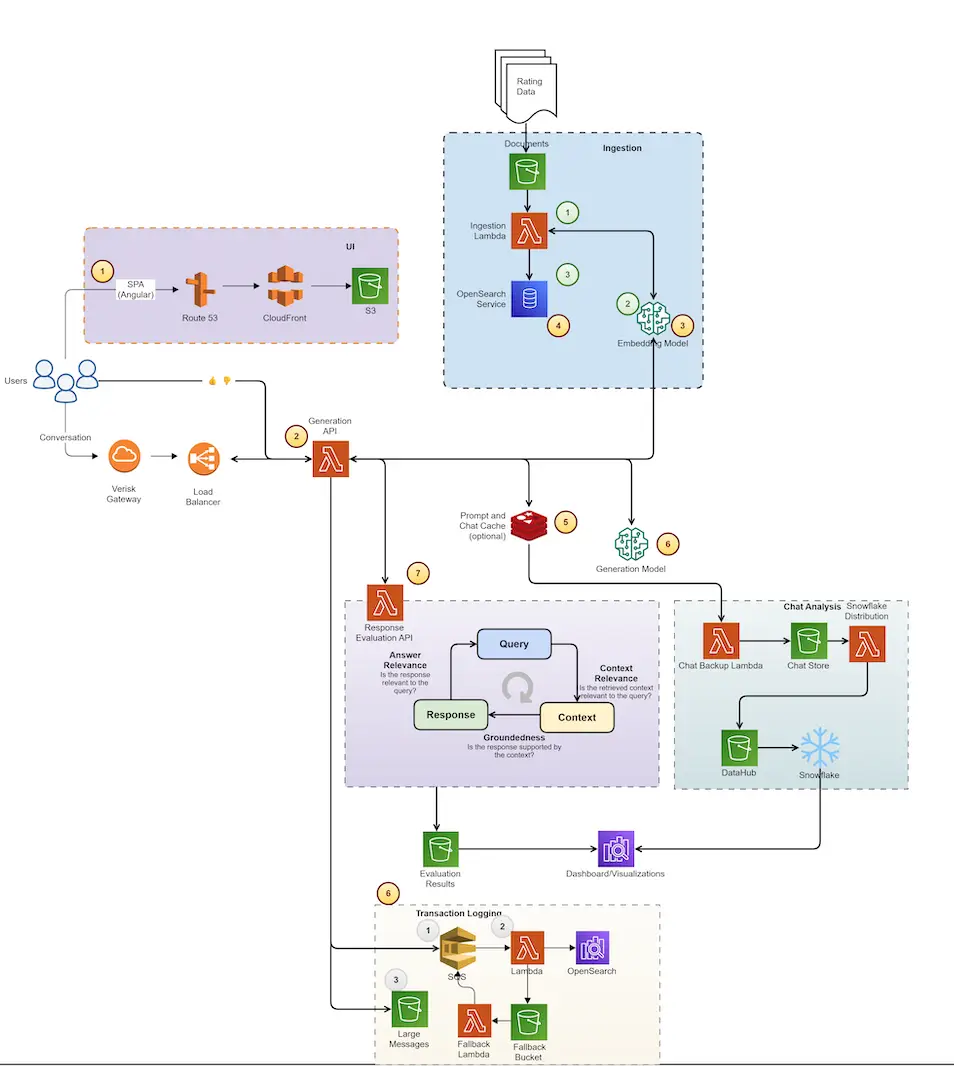
Read moreDetailsVerisk uses Amazon Bedrock, LLMs & RAG to simplify ISO ERC change access. Customers now get summaries instead of full ...
Read moreDetailsmsg automated HR data harmonization using Amazon Bedrock, improving accuracy & reducing manual work while aligning with EU AI Act/GDPR.
Read moreDetailsBuild trust in AI agents with Amazon Bedrock AgentCore Observability, streamlining monitoring & auditing across frameworks & deployments.
Read moreDetailsOldcastle transformed document processing using AWS Bedrock & Textract, automating POD handling, improving accuracy, and reducing manual effort—a scalable solution ...
Read moreDetailsSimplify SageMaker HyperPod cluster creation with a new one-click experience! Learn about quick & custom setups and how to accelerate ...
Read moreDetailsSkello uses Amazon Bedrock to power an AI assistant, simplifying workforce data access while ensuring GDPR compliance in a multi-tenant ...
Read moreDetailsAWS addresses growing AI infrastructure demands with SageMaker HyperPod, offering intelligent resource management, resilience, and curated training recipes for models ...
Read moreDetailsAWS introduces managed tiered checkpointing in SageMaker HyperPod for faster AI model training & reduced costs using CPU memory & ...
Read moreDetailsOptimize Amazon SageMaker HyperPod cluster utilization with fine-grained compute & memory quota allocation via task governance for fair resource distribution ...
Read moreDetailsLearn how to implement Trusted Token Issuer (TTI) authentication for Amazon Q Business data accessors, simplifying integration & enhancing security.
Read moreDetailsDiscover how Indegene's AI-powered Social Intelligence Solution helps life sciences extract insights from digital conversations using AWS. Improve product development ...
Read moreDetails
ByteTrending is your hub for technology, gaming, science, and digital culture, bringing readers the latest news, insights, and stories that matter. Our goal is to deliver engaging, accessible, and trustworthy content that keeps you informed and inspired. From groundbreaking innovations to everyday trends, we connect curious minds with the ideas shaping the future, ensuring you stay ahead in a fast-moving digital world.
Read more »
Reach a tech-savvy audience passionate about technology, gaming, science, and digital culture.
Promote your brand with us and connect directly with readers looking for the latest trends and innovations.
Get in touch today to discuss advertising opportunities: Click Here
© 2025 ByteTrending. All rights reserved.
© 2025 ByteTrending. All rights reserved.